一、“专升本”招生专业计划及考试科目一览表

二、推荐选拔的范围和条件
(一)普通“专升本”考生
凡经统招入学的我省普通高职高专应届毕业生,遵纪守法,身体健康,均可报名参加考试。
(二)专项计划考生
根据教育部有关政策规定,我省对退役士兵、获奖员工(含高水平运动员)和建档立卡贫困家庭毕业生等3类报考专升本考试的考生,采用专项计划,单独划线的录取办法。考生凭身份证、普通高职(专科)毕业证和相关证明材料报考,并在领取准考证时提供原件以备资格复查,考试科目与报考同专业的其他考生相同。
各专项考生报考条件为:
1.退役士兵。根据《教育部办公厅关于做好普通高职(专科)毕业生服义务兵役退役和“下基层”服务期满后接受本科教育招生工作的通知》(教学厅〔2009〕6号)的精神,2009年以后应征入伍且具有普通高职(专科)毕业学历的我省户籍退役士兵或我省普通高职高专毕业的退役士兵。
2.获奖员工(含高水平运动员)。我省高职高专员工获得中国国际“互联网+”老员工创新创业大赛国家级金奖(排位前五)、国家级银奖(排位前三)、省级金奖(排位前三)的;获得全国职业院校技能大赛二等奖以上的;获国家一级运动员及以上称号,并参加国家级比赛获得前三名或国际级比赛获得前六名的考生。
3.建档立卡贫困家庭毕业生。我省高职高专建档立卡贫困家庭高职(专科)应届毕业生。
三、考生报名流程及缴费
(一)报名流程
报名时间:2020年6月18日9:00-2020年6月22日17:00,逾期不予办理。
报名方式:改变以往由学校推荐的方式,凡符合报考条件的考生自行登录江西省教育考试院网(网址:www.jxeea.cn)“专升本报考系统”,按照网页提示的流程操作,进入网报系统填写个人基本信息、选报招生高校及专业,上传照片,上传照片要求可参考附件1。每个考生限报一所高校和一个相关或相近专业。
考生报名成功后,须网上自行打印报名表,并在领取准考证时上交。
(二)缴费
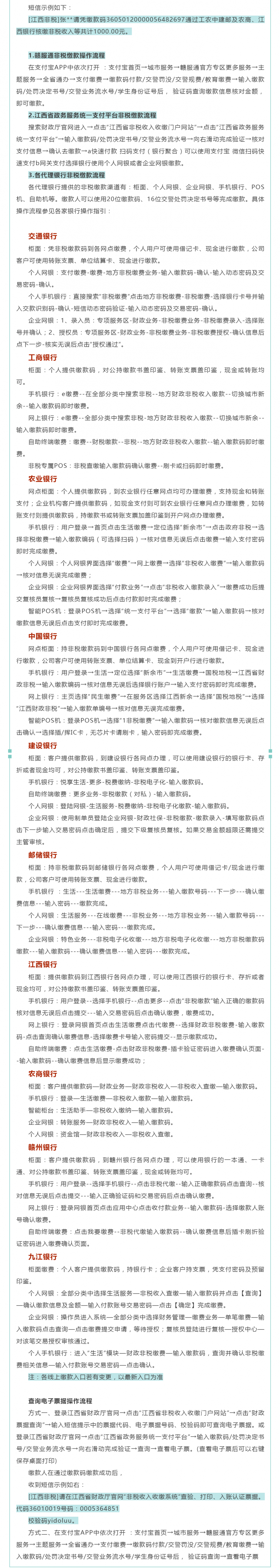
依据省发改委《关于核定我省普通高校专升本报名考试费收费标准的复函》(赣发改收费字〔2006〕446号)规定,报考本校考生需缴纳专升本报名考试费130元/人,缴费方式采用网上缴费,2020年6月23日-2020年6月30日,考生报名成功后,公司财务处会以短信形式发送缴费码,考生可根据附件2选择缴费方式自行网上缴费,缴费成功,须导出电子票据保存,方可领取准考证。
四、选拔考试时间及考务安排
(一)准考证领取时间:考生于2020年7月2日-7月3日(8:30-17:00)凭本人身份证、报名表及缴费电子票据到公司主B教学楼领取准考证,具体位置请按现场标识找寻。
特别提示:“专项计划”考生需凭本人身份证、报名表、缴费电子票据、报考条件中各项证明材料原件及复印件至教务处领取准考证。
(二)考试时间:2020年7月4日(上午1场,下午2场)
考生须凭附有本人照片的准考证、身份证两证参加公司组织的考试,两证不全者将取消考试资格。除上述两证外,考生还需携带黑色中型水笔、2B铅笔、直尺、等考试工具。
特别提示:报考英语类专业,专业基础课2需要考听力,故报考员工需要自行准备听力接收设备。

五、命题、考试与改卷工作
(一)选拔考试科目为英语和两门专业基础课。英语科目由省教育考试院统一组织命题、制卷(英语科目考试大纲参照高职高专英语教学的相关要求),卷面满分150分;专业基础科目由各招生高校自行命题、制卷,每科卷面满分150分,专业基础课参考书目及考试大纲见附件3。
(二)命题形式:采取封闭方式。
(三)考试采取标准化考场形式,采用单人单桌。
(四)省教育考试院负责英语科目评卷,专业基础课1、2由学校统一组织批改,采取全封闭流水阅卷法,实行阅卷教师、累分人、复核人签名制。
(六)阅卷完毕后由工作人员拆封登分,实行复核制和签名制。
(七)命题、考试、阅卷、登分等环节均须在学校纪委监察人员的监督下进行。
(八)考试成绩经学校纪委监察人员签字后公示。
(九)如对考试成绩有异议可申请查卷,成绩复核仅限于查核答卷是否漏改、漏统,如有漏改、漏统,予以更正。对于答题评分宽严等问题,不属于查核更正范围。复核过程中,答卷不与考生和家长见面。专业基础课1、2由公司负责复核,考生提交复核申请,经教务处处长批准后由纪委监察人员按规定查卷。涉及英语科目的成绩复核由公司汇总后报省教育考试院,由省教育考试院负责组织实施,复核结果由公司统一告知考生,成绩复核应在7月20日前完成。
六、录取工作原则
集团专升本录取工作将严格按照省教育厅有关文件精神执行:
(一)按照招生计划人数为本专业最终招生人数,录取采用择优录取原则。
(二)择优录取原则:省教育厅按照全省招生计划总数按一定比例划定英语科目最低录取控制分数线,分外语类、文理类、艺术体育类三类公布(专项计划单独划定)。在英语过线的基础上,各专业按三科总成绩从高到低排名录取。若总成绩相同时,按两门专业基础课总分从高到低录取;若两门专业基础课总成绩相同时,按专业基础课2成绩从高到低录取。
(三)拟录取名单将于7月14日前在公司官方网站上进行公示一周,公示无异议后,分以下两种情况进行确定录取名单:
1.如若录取满额,将拟录取名单送省教育厅高教处审核同意后,由省教育考试院统一办理录取手续。
2.如若出现缺额情况,将对缺额名额进行调剂录取,之后会在学校官网上发布相关办法,请考生及时关注,调剂录取结束后,将拟录取调剂考生名单于8月15日前在本校官网公示一周,公示无异议后,将全部录取考生名单报送省教育厅高教处审核同意后,由省教育考试院统一办理录取手续。
(四)江西省教育厅审批同意后,学校发放录取通知书,录取的员工将由学校统筹安排或单独编班进入大三阶段学习。
七、学习费用和待遇
凡经选拔考试进入本科阶段学习的“专升本”员工,按照所录专业所在年级的学费和住宿费收费标准交纳有关费用,享受统招本科生同等待遇,见下表。“专升本”员工学习期满,各科成绩考试合格,颁发本科毕业证书(标注“在本校XX专业专科起点本科学习”)及学位证书。

八、纪律要求
(一)加强组织领导。“专升本”推荐选拔工作具有政策性强、涉及面广、关注度高的特点,事关员工的切身利益和学校的声誉。学校已成立由董事长任组长,副董事长任副组长,纪委、党政办、团委、教务、招办、财务处、后勤、学工、保卫处等有关部门负责同志为成员的专升本工作领导小组,建立健全监督机制,确保考试录取工作公平、公正、公开。认真制定命题、制卷、试卷保管、组考、评卷、统分、成绩发布、录取等各个环节全链条无遗漏的工作方案,强化科学规范管理。进一步完善考试招生安全工作应急预案,建立应急处理机制,确保考试招生安全、平稳、顺利实施。
(二)严格考试组织管理。学校切实提高政治站位,统筹做好疫情防控与专升本考试招生工作,加强主考、副主考、监考等工作人员针对防疫组考工作职责。增设一名副主考负责涉及疫情的常规工作和突发事件处理工作。并细化完善考试组织、监督管理机制等,本着注重科学、严守公平、切实可行、保证安全的原则,稳妥组织考试,严格考务管理,强化过程监督,确保疫情防控和组织管理两手抓两不误。
(三)严禁举办各类复习班。学校重申:不得以任何形式举办考前辅导班;不得印发除考试大纲和历年考试试题以外的任何复习资料;不得向任何培训机构和个人提供举办专升本辅导班的场所和设施,违者将视情节和后果给予严肃处理。
考试工作人员、考生、社会其他人员在招生考试过程中的违规行为,将按照《国家教育考试违规处理办法》(教育部令第33号)和《普通高等学校招生违规行为处理暂行办法》(教育部令第36号)执行,涉嫌违法犯罪的,将移送司法机关,依法处理。
九、疫情防控措施
本次“专升本”考试的疫情防控措施由学校疫情防控领导小组统筹安排,具体见相关文件要求。
十、招生报名照片要求
(一)、基本要求
1.报名图像应使用报名考生本人近期(一般为报名年度内)正面免冠彩色头像的数字化图像文件。
2.图像应真实表达考生本人相貌。禁止对图像整体或局部 进行镜像、旋转等变换操作。不得对人像特征(如伤疤、痣、发型等)进行技术处理。
3.图像应对焦准确、层次清晰、色彩真实、无明显畸变。
4.除头像外,不得添加边框、文字、图案等其他内容。
(二)、拍照要求
1.背景:应均匀无渐变,不得有阴影、其他人或物体。可选用浅蓝色(参考值RGBCOO, 197, 255> )、白色(参考值 RGBV255, 255, 255> )或浅灰色(参考值 RGB<240 , 240, 240>)
2.人物姿态与表情:坐姿端正,表情自然,双眼自然睁开并平视,耳朵对称,左右肩膀平衡,嘴唇自然闭合。
3.眼镜:常戴眼镜者应佩戴眼镜,但不得戴有色(含隐形)眼镜,镜框不得遮挡眼睛,眼镜不能有反光。
4.佩饰及遮挡物:不得使用头部覆盖物(宗教、医疗和文化需要时,不得遮挡脸部或造成阴影)。不得佩戴耳环、项链等饰品。头发不得遮挡眉毛、眼睛和耳朵。不宜化妆。
5.衣着:应与背景色区分明显。避免复杂图案、条纹。
(三)、照明光线要求
1.照明光线均匀,脸部曝光均匀,无明显可见或不对称的高光、光斑,无红眼。
2.建议配置光源两只(色温5500K-5600K),摆设高度与被拍摄人肩部同高,角度为左右各45度,朝向对准被拍摄人头部,距离被拍摄人1.5米-2米。
(四)、数字化图像文件要求
1.数字化图像文件规格为宽480像素*高640像素,分辨率300dpi, 24位真彩色。应符合JPEG标准,压缩品质系数不低于60,压缩后文件大小一般在20KB至40KB。文件扩展名应为JPG。
2.人像在图像矩形雄内水平居中,左右对称。头顶发际距 上边沿50像素至110像素;眼睛所在位置距上边沿200像素至300像素;脸部宽度(两脸颊之间)180像素至300像素。
十一、报名费缴费指南
为方便广大专升本考试缴费,2020年专升本采用网上缴费130元/人,请广大考生在2020年6月30日前缴费成功,如有疑问,请咨询2026年国际足联世界杯财务处,电话:0790-6666080,皮老师。
缴款人在收到缴款码(缴款码短信)后,可以选择以下渠道进行非税缴款。

十二、考试参考书目及大纲

十三、工作日程安排表
